原标题:解密五大健康险企别样江湖!人保健康一枝独秀,首季合赚31亿独占78%;业务分化显著:平安、太保聚焦医疗险,复星、瑞华钟情护理险
来源:险企高参
在健康险保费收入增速跑赢人身险保费收入的背景下,头部公司增长尤为显著。
5月30日,国家金融监督管理总局发布2025年4月保险经营情况表。人身险机构取得原保险保费收入1.95万亿元,同比增长1.3%。其中,健康险原保险保费收入3255亿元,同比增长2.4%。
在健康险保费收入增速跑赢人身险保费收入的背景下,头部公司增长尤为显著。日前,各大保司均发布2025年第一季度偿付能力报告,人保健康、平安健康、太平洋健康、复星联合健康以及瑞华健康5家机构合计实现保险业务收入386.45亿元,同比增长12.2%。合计实现净利润31.17亿元,同比增长103.86%。
然而,亮眼数据背后难掩隐忧。将一季度的净利润分开来看,人保健康是5家机构的主要增长动力,平安健康和太平洋健康的净利润为负增长。同时,一季度瑞华健康保的险业务收入亦是负增长。
当视角延伸至2024全年,5家健康险机构11.27%的保费增速与45.69%的净利润增长,早已显示出健康险市场持续向好的基本面,值得关注的是,伴随业绩增长而来的薪酬分化——人保健康、平安健康职工薪酬增幅近20%,而太平洋健康、瑞华健康却逆势下降超10%。
此外,在产品结构上分化明显,头部机构偏好医疗保险,中小机构则选择护理险或重疾险。
五大健康险保司一季度保费增速超12%
人保健康净利独占近八成
2025年一季度,人保健康险、平安健康险、太平洋健康险、复星联合健康以及瑞华健康5家机构合计实现保险业务收入386.45亿元,同比增长12.2%。合计实现净利润31.17亿元,同比增长103.86%。

在整体向好的态势中,部分头部机构已明显呈现出分化迹象。人保健康不仅保费、净利规模最大,增速也是最高。一季度人保健康保险业务收入为280.69亿元,同比增长14.4%,收入占5家机构合计的72.63%。净利润为24.3亿元,同比增长134.56%,净利润占比约77.96%。
在人保健康之后,平安健康及太平洋健康净利润下滑,瑞华健康保险业务收入下滑,能够和人保健康一样保持保费、净利“双增”的仅有复星联合健康。
其余机构一季度业绩分别为:平安健康保险业务收入为62.56亿元,同比增长6.12%,净利润为5.82亿元,同比下降12.22%。太平洋健康保险业务收入为23.75亿元,同比增长13.85%,净利润为0.18亿元,同比下降45.45%。复星联合健康保险业务收入为16.66亿元,同比增长6.93%,净利润为0.11亿元,同比扭亏为盈。瑞华健康保险业务收入为2.79亿元,同比下降23.98%,净利润0.76亿元,同比扭亏为盈。
单独看一个季度业绩并不全面,将周期拉长至全年来看,2024年这5家机构的保费、净利全部实现增长。2024年,人保健康险、平安健康险、太平洋健康险、复星联合健康以及瑞华健康5家机构合计实现保险业务收入824.84亿元,同比增长11.27%。合计实现净利润41.58亿元,同比增长45.69%。

分机构来看,2024年,人保健康实现保险业务收入486.95亿元,同比增长7.71%,净利润19.32亿元,同比增长29.58%。平安健康保险业务收入190.81亿元,同比增长11.43%,净利润19.98亿元,同比增长39.14%。太平洋健康保险业务收入78.11亿元,同比增长26.88%,净利润0.91亿元,同比增长193.55%。复星联合健康保险业务收入为52.26亿元,同比增长26.69%,净利润0.44亿元,同比增长131.58%。瑞华健康保险业务收入为16.71亿元,同比增长10.15%,净利润0.93亿元,同比扭亏为盈。
由于2024年净利润普遍增长,健康险保司的员工薪酬也跟着涨。人保健康工资、奖金、津贴和补贴及职工福利费同比增长19.37%至12.12亿元。平安健康应付职工薪酬同比增长19.14%至14.06亿元。复星联合健康应付职工薪酬同比增长17.74%至0.83亿元。
不过有两家机构的应付职工薪酬呈下滑态势。太平洋健康为1.53亿元,同比下降10.49%。瑞华健康为0.14亿元,同比下降32.43%。
头部注重医疗保险
中小机构关注护理保险
2024年医疗险保费规模突破万亿大关,首次超越重疾险保费,以约44%的占比成为健康险市场第一大险种,行业由此迈入“医疗险主导的专业化时代”。从各家保司产品结构来看,头部机构热销产品以医疗保险为主,而中小机构更注重护理险、重疾险等赛道。
2024年,人保健康原保险保费收入居前5的保险产品中,一款两全保险,其余四款产品为医疗保险产品。其中康利人生两全保险 (分红型)产品保费为97.68亿元,几乎等于该司分红险总收入,该产品在个险、团体、银保渠道均有销售。此外,2024年人保健康长期险期交首年增长50.28%达到66.5亿元。

平安健康原保险保费收入居前5位的险种均为医疗保险,五款险种保费合计约102.67亿元,占该司总保费的61%。从渠道上看,其他兼业代理系主要渠道。

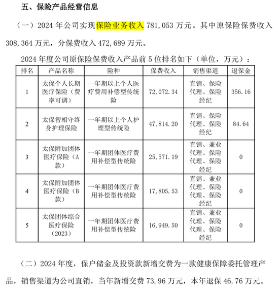
太平洋健康有一款产品为护理保险,其余4款为医疗保险。渠道涵盖直销、保险代理、保险经纪等。

与前面三家头部机构不同,复星联合健康及瑞华健康的热销产品结构截然不同。
2024年复星联合健康原保险保费收入居前5位的保险产品中,有3款为护理保险,2款为重疾险,均由专业中介渠道与银行代理渠道销售。从业务结构看,2024年全年复星联合健康首年新单期交保费收入为15.28亿元,同比增长158.6%。

瑞华健康原保险保费收入居前5位的保险产品中,有三款护理险,两款重疾险,销售渠道涉及保险专业代理、保险经纪业务。

由于护理险、失能险等产品市场规模较小,发展相对滞后,2024年护理险市场规模仅为617亿元,失能险市场规模仅为5亿元,老年人群保障缺口显著。从行业发展趋势而言,医疗保险正迅速增长,成为健康险新的支柱。



发表评论
2025-06-03 23:30:55回复
2025-06-04 02:21:34回复
2025-06-04 01:23:38回复
2025-06-03 23:42:35回复