炒股就看金麒麟分析师研报,权威,专业,及时,全面,助您挖掘潜力主题机会!
来源:中国基金报
见习记者 杨晨
历时7年,ST升达终于完成了“摘帽”的关键跨越。
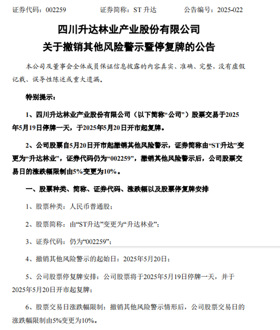
5月18日晚间,ST升达(证券代码:002259)发布公告称,深圳证券交易所已同意公司撤销其他风险警示。根据安排,公司股票将于5月19日停牌一天,于5月20日复牌并撤销其他风险警示。撤销风险警示后,该公司股票简称由“ST升达”变更为“升达林业”,证券代码仍为“002259”,股票价格的日涨跌幅限制由5%变更为10%。

被原控股股东坑成“ST”
历时7年“摘帽”
因升达林业原控股股东四川升达林产工业集团有限公司(以下简称“升达集团”)占用升达林业资金以及升达林业未经董事会、股东大会审议为升达集团对外借款提供担保事项,升达林业股票自2018年10月9日开市起被实施其他风险警示。由此,“升达林业”变更为“ST升达”。
此次成功摘帽,源于升达林业对两大核心风险事项的实质性解决。
其一,已不存在被控股股东、关联人等占用资金的情形。公告显示,2020年3月,“华宝信托有限责任公司-华宝宝升宏达集合资金信托计划”以司法抵债方式成为升达林业第一大股东,合计持有公司28.33%股权。截至本公告披露日,升达林业无控股股东、无实际控制人,且不存在被控股股东、关联人或者第一大股东占用资金的情形。
其二,“违规担保且情形严重”的情形已消除。公告显示,对于升达林业违反规定程序对外担保的案件,升达林业在相应案件项下的担保责任已履行完毕或相关担保合同已被法院生效判决判定无效,升达林业对应担保责任已消除。
此外,针对法院认定升达公司担保无效,但由于升达林业存在过错而应向相关债权人承担赔偿责任的情形,公司已根据法院判决及相关债权实际情况合理预估并计提相应预计负债,并采取司法程序进行追偿。
升达林业表示,公司“违反规定程序对外提供担保且情形严重”的情形已消除;且经逐条自查,公司不存在《深圳证券交易所股票上市规则》所列示的被实施其他风险警示的情形。综合上述原因,公司关于撤销其他风险警示的申请已获得深圳证券交易所审核同意。
原实控人已获刑
升达林业将持续追偿
2023年8月,升达林业收到四川省成都市中级人民法院出具的《刑事判决书》,判决原实际控制人江昌政犯背信损害上市公司利益罪,判处有期徒刑四年,并处罚金120万元。另外,时任副董事长、总经理江山被判有期徒刑二年六个月,并处罚金65万元。时任财务总监江昌浩被判处有期徒刑一年,缓刑二年,并处罚金30万元。
升达林业表示,撤销其他风险警示后,将继续推进与升达集团违规担保相关的诉讼,持续向升达集团进行追偿,并争取减少公司因违规担保所承担赔偿责任的金额,降低公司损失。同时公司将持续关注升达集团的资产财务状况,通过实地调查、公开信息检索等多种手段持续调查升达集团的财产线索,尝试发现升达集团及其子公司能够用于清偿债务的资产,并通过书面发函、提起诉讼、司法执行、申请破产清算等多种方式,不断向升达集团进行催收、追偿,在合法合规的前提下,穷尽各种手段维护公司及股东的合法权益。
4月以来股价涨幅超六成
年报显示,升达林业2024年在净利润方面实现了大幅增长。该公司2024年营业收入为7.33亿元,同比下降5.90%;归母净利润为1199.87万元,同比增长1190.67%;扣非归母净利润为5105.31万元,同比增长187.30%。
2025年升达林业业绩延续改善的势头。季报显示,公司一季度营业收入为2.30亿元,同比增长52.20%;归母净利润为1136.77万元,同比增长177.20%;扣非归母净利润为1703.22万元,同比增长95.56%。
4月以来,ST升达股价表现强劲,区间累计涨幅达61.86%。截至5月16日收盘,该股报收于3.82元/股,对应总市值为28.74亿元。
资料显示,升达林业主营业务为天然气液化加工,还涉及城镇燃气运营、加气站运营等业务。




发表评论
2025-05-19 07:08:49回复
2025-05-19 05:03:02回复
2025-05-19 08:27:13回复
2025-05-19 11:45:41回复
2025-05-19 04:57:59回复