【盘中舆情热度】

4月22日 盘前热点事件关注(各大热门题材概念股全梳理)  第1张

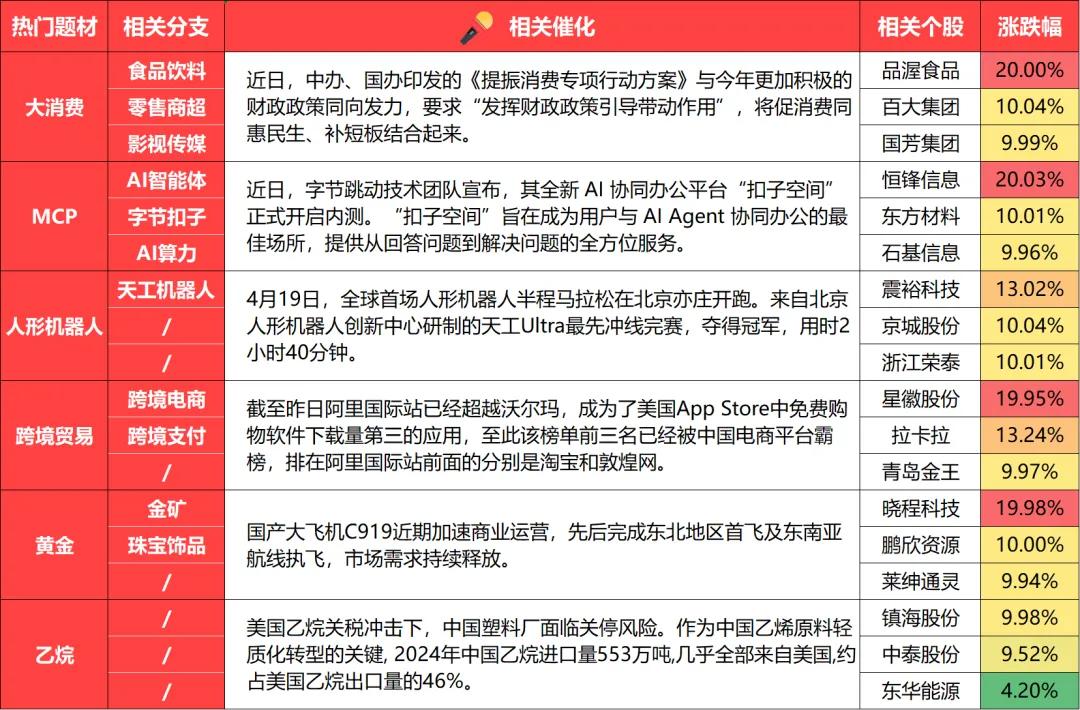
【市场主线话题】

1、贸易战

1)美国于2025年4月2日宣布对所有中国输美商品加征34%的"对等关税",叠加此前已实施的20%关税后,实际累计税率达到54%。该政策自4月9日凌晨0时01分正式生效;

2)4月4日,国务院关税税则委员会表示,对原产于美国的所有进口商品加征34%关税;

3)国务院关税税则委员会发布公告,自4月10日12时01分起,调整《国务院关税税则委员会关于对原产于美国的进口商品加征关税的公告》规定的加征关税税率,原产于美国的所有进口商品的加征关税税率由34%提高至84%;

自主可控:半导体、国产软件、农林牧渔;

反制措施:稀土永磁、战略金属、超硬材料;

防御板块:医药、银行、保险、公用事业;

内需支撑:食品饮料、零售商超、假期经济;

外贸合作:东盟自贸、中欧合作、跨境支付;

关税豁免:苹果链、英伟达链、家用轻工;

2、大消费

1)近日,中办、国办印发的《提振消费专项行动方案》与今年更加积极的财政政策同向发力,要求“发挥财政政策引导带动作用”,将促消费同惠民生、补短板结合起来;

2)目前,已有包括京东、盒马、永辉超市等在内的多家零售企业启动扶持计划,帮助外贸型企业开拓国内市场。其中:京东近日宣布,将在未来一年内大规模采购不低于2000亿出口转内销商品;

3)商务部:将坚持“政策+活动”双轮驱动,加快落实提振消费专项行动,加力扩围开展消费品以旧换新,深入实施服务消费提质惠民行动,加快出台优化离境退税等政策措施。

零售商超:永辉超市、国芳集团、国光连锁;

食品饮料:品渥食品、盐津铺子、安记食品;

跨境电商:三态股份、华贸物流、丽人丽妆;

假期经济:君亭酒店、金陵饭店、探路者;

三字经:贝因美、桂发祥、麦趣尔、欢乐家;

3、自主可控

1)美对华科技封锁倒逼自主可控,叠加贸易摩擦推升进口成本,有助于加速相关领域的国产替代进程;

模拟芯片:纳芯微、思瑞浦、圣邦股份;

石英砂:石英股份、中旗新材、欧晶科技;

科学仪器:聚光科技、皖仪科技、莱伯泰科;

创新药:海思科、一品红、奥赛康、百济神州;

绒毛浆:华泰股份、可靠股份、岳阳林纸;

大飞机:天保基建、润贝航科、利君股份;

乙烷:中泰股份、镇海股份、东华能源;

【一些数据】

4月22日 盘前热点事件关注(各大热门题材概念股全梳理)  第2张

4月22日 盘前热点事件关注(各大热门题材概念股全梳理)  第3张

【盘前热点事件】

1、央行:提升人民币跨境支付系统(cips)功能和全球网络覆盖

事件:盘后消息,中国人民银行等联合印发《上海国际金融中心进一步提升跨境金融服务便利化行动方案》。提升人民币跨境支付系统(cips)功能和全球网络覆盖。跨境清算公司增强与金融机构协同联动,共同提升对“走出去”企业的服务水平。推动更多银行加入cips,持续扩大cips网络覆盖范围。加强cips建设,完善系统功能,研究推动区块链技术应用,为人民币计价的全球贸易、航运及投融资提供安全高效的结算清算服务。

高辨识度股:青岛金王、四方精创、拉卡拉;

4月22日 盘前热点事件关注(各大热门题材概念股全梳理)  第4张

2、宁德时代发布第二代神行超充电池

事件:4月21日,宁德时代发布第二代神行超充电池。据介绍,该款磷酸铁锂电池续航达到800公里,峰值充电倍率接近12C,峰值充电功率超过1.3兆瓦,可以实现“充电5分钟,续航超520公里”。此外,华为将于4月22日召开2025华为智能电动&智能充电网络战略与新品发布会。据了解,发布会上,华为将发布兆瓦级超充产品。

高辨识度股:特锐德、日丰股份、永贵电器;

4月22日 盘前热点事件关注(各大热门题材概念股全梳理)  第5张

3、宁德时代发布钠离子电池“钠新”,今年6月量产

事件:4月21日,宁德时代发布全新钠离子电池品牌“钠新”,“钠新”品牌首款产品——24V重卡启驻一体蓄电池也同时发布,将于今年6月份正式量产。宁德时代称,公司在钠离子电池方面取得技术突破,包括在能量密度、循环寿命、安全方面等,其钠离子电池能量密度达到了175wh/kg,寿命突破8年。

高辨识度股:传艺科技、维科技术、华阳股份;

4月22日 盘前热点事件关注(各大热门题材概念股全梳理)  第6张

4、智元机器人发布行业首款具身智能一站式开发平台

事件:智元机器人21日推出行业首款面向具身智能开发者的一站式开发平台Genie Studio。该平台集数据采集、模型训练、仿真评测、模型推理于一体,提供全链路标准化解决方案,显著提升开发效率。其“一键真机部署”功能将推理性能提升2-3倍,大幅降低开发门槛。平台通过多模态数据管理、仿真场景重建、云端一体化推理等核心技术,助力开发者突破具身智能规模化落地的瓶颈,推动行业迈向标准化与量产化新阶段。

高辨识度股:均普智能、蓝思科技、凌云光;

4月22日 盘前热点事件关注(各大热门题材概念股全梳理)  第7张

【新题材储备】

这个模块梳理一些讨论度没有那么高的话题,有时候第二天也会爆发

① 现货黄金涨幅扩大至2.2%,达到创纪录的3400美元/盎司(鹏欣资源、赤峰黄金);

② 我国钍基熔盐堆领跑全球!第四代核能技术获重大进展(宝色股份(维权)、海陆重工(维权));

③ 特斯拉机器人史上最大规模招聘,三年打造50万台规模(五洲新春(维权)、拓普集团);

④ 其它的,关于自贸区的,建立生物医药企业进口研发用物品“白名单”制度;支持有条件的自由贸易试验区深化智能网联汽车道路测试;推动数据高效便利安全流动,提升数据跨境流动便利化水平;

【重大事件前瞻】 

①【露营经济】4月初,随着春暖花开,全国各地的露营营地将迎来旺季;

②【华为超充】华为兆瓦超充新品将于4月22日正式发布,15分钟充满电;

③【知识产权】国新办4月24日介绍2024年中国知识产权强国建设有关情况;

④【创新药】美国癌症研究协会(AACR)年会将于4月25日-30日在美国举办;

⑤【汽车】2025上海车展于4月25日开始,将举办全球汽车领袖闭门峰会;

⑥【低空经济】第二届全球低空经济论坛春季会将于4月26日至27日在北京举办;

⑦【数字经济】第八届数字中国建设峰会将于4月29日至30日在福州举办;

⑧【月之暗面】传月之暗面Kimi内测内容社区产品,预计月底上线;

⑨【假期经济】2025劳动节放假调休时间为5月1日至5日放假调休,共5天;

⑩【东盟自贸】马来西亚:将在5月举办中国、东盟和海合会的三方峰会;

○【AI眼镜】小米、字节等厂商的 AI 智能眼镜有望在2025年二季度发布;

○【华为鸿蒙】华为开发者大会 HDC 2025 定档 6 月 20 日~22 日;

○【中亚峰会】第二届中国—中亚峰会将于今年6月在哈萨克斯坦举行;

○【华为手机】据多方爆料,华为p80系列预计将在2025年Q2正式上市;

○【小米汽车】结合此前消息,小米YU7将在2025年6-7月份正式上市;

○【人工智能】2025 世界人工智能大会定档7月26日至28日在上海举办;

○【海南自贸】2025年底前封关运作,是海南自贸港建设的关键性阶段目标;

(转自:金融小博士)