登录新浪财经APP 搜索【信披】查看更多考评等级
*ST立方(维权)(300344)公告称,公司于2月14日收到深圳证券交易所下发的《事先告知书》,拟决定终止公司股票上市交易。
连续三年财务造假
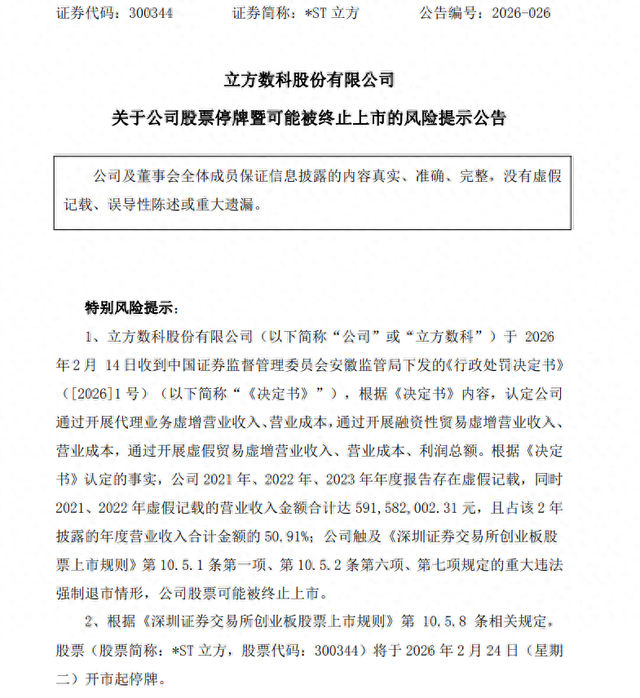
安徽证监局2月14日公布的行政处罚决定书显示,*ST立方通过开展代理业务、融资性贸易、虚假贸易虚增营业收入、营业成本、利润总额,导致*ST立方披露的2021年至2023年年度报告存在虚假记载。
其中,2021年,公司虚增营业收入2.80亿元,占当年营业收入的50.09%,虚增营业成本2.77亿元,占当年营业成本的60.61%。
2022年,公司虚增营业收入3.12亿元,占当年营业收入的51.67%,虚增营业成本3.05亿元,占当年营业成本的53.54%,虚增利润总额51.04万元,占当年利润总额绝对值的0.33%。
2023年,公司虚增营业收入4586.94万元,占当年营业收入的24.00%,虚增营业成本4522.79万元,占当年营业成本的27.55%。
当事人辩称,不存在故意参与虚假贸易的情况,处罚过重等,安徽证监局对当事人的申辩意见不予采纳。
最终,安徽证监局决定对公司责令改正,给予警告,并处以1000万元罚款。
拟终止上市
*ST立方除收到千万罚单外,还拟被实施重大违法强制退市。
*ST立方2月14日发布关于收到终止上市事先告知书的公告称,根据上述行政处罚决定书载明的事实,公司2021年至2023年年度报告信息披露存在虚假记载,2021年和2022年连续两年存在虚假记载的营业收入金额合计达到5亿元以上,且超过该两年披露的年度营业收入合计金额的50%。
公司触及《创业板股票上市规则(2025年修订)》规定的股票终止上市情形,深交所拟决定终止公司股票上市交易。公司股票将于2月24日起停牌。

早前,公司多次发布风险提示公告,退市风险早有预兆。
中介机构被同步立案
备受关注的是,该案中,中介机构被同步立案。
早前,证监会表示,决定对本案所涉会计师事务所执业行为正式立案调查,涉嫌未能勤勉尽责的将依法严惩。对于相关违法行为可能涉及的证券犯罪问题线索,证监会将坚持应移尽移的工作原则,依法依规移送公安机关。
公开资料显示,2021年—2023年,公司审计机构为中兴财光华会计师事务所(特殊普通合伙)。
*ST立方于2026年1月30日发布了《关于拟变更会计师事务所的公告》。公告显示,综合考虑公司业务发展情况和整体审计工作的需要,公司拟改聘尤尼泰振青会计师事务所(特殊普通合伙)负责公司2025年度财务报告和内部控制审计工作。原聘任的会计师事务所为中兴财光华会计师事务所(特殊普通合伙)。
另据公司公告,公司2024年度财务报告内部控制被中兴财光华会计师事务所(特殊普通合伙)出具了否定意见的审计报告。2025年1月—9月公司实现营业收入2.03亿元,同比下降0.44%;实现归属于上市公司股东的净利润-6220.90万元,亏损同比增加20.59%,根据2025年业绩预告,2025年全年归属于上市公司股东的净利润为亏损1.8亿元至2.1亿元。
来源:中国经济网微信公众号



发表评论
2026-02-16 06:29:43回复
2026-02-16 12:54:26回复
2026-02-16 04:47:21回复
2026-02-16 08:38:58回复