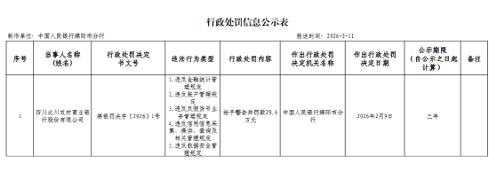
2月14日金融一线消息,中国人民银行绵阳市分行行政处罚决定信息公示表显示,四川北川农村商业银行股份有限公司违反金融统计管理规定,违反账户管理规定,违反反假货币业务管理规定,违反信用信息采集、提供、查询及相关管理规定,违反数据安全管理规定,被给予警告并罚款29.6万元。

2月14日金融一线消息,中国人民银行绵阳市分行行政处罚决定信息公示表显示,四川北川农村商业银行股份有限公司违反金融统计管理规定,违反账户管理规定,违反反假货币业务管理规定,违反信用信息采集、提供、查询及相关管理规定,违反数据安全管理规定,被给予警告并罚款29.6万元。

发表评论
2026-02-15 13:00:36回复
2026-02-15 13:52:17回复