登录新浪财经APP 搜索【信披】查看更多考评等级
红星资本局1月18日消息,今日下午,据证监会官网通报,2026年1月14日,容百科技(688005)披露日常经营重大合同的公告,涉嫌误导性陈述。

证监会表示,已对容百科技立案调查。下一步,将在全面调查的基础上依法处理,切实维护市场健康稳定发展。
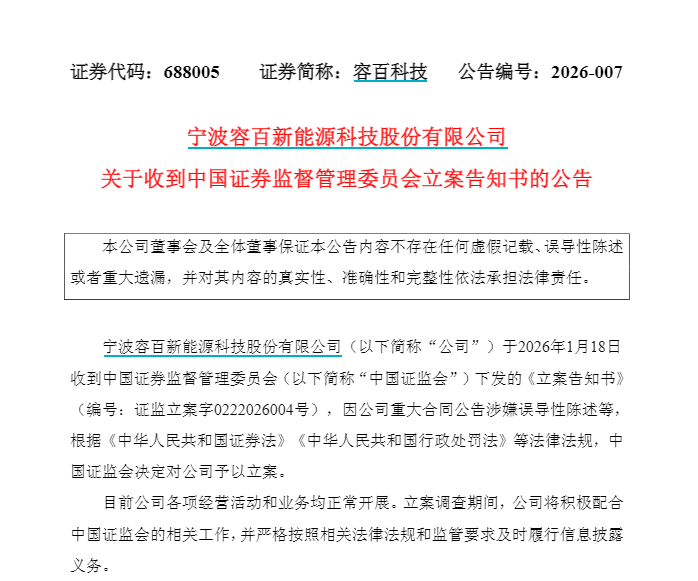
容百科技随后公告,收到中国证监会下发的《立案告知书》,因公司重大合同公告涉嫌误导性陈述等,中国证监会决定对公司予以立案。

公司表示,目前各项经营活动和业务均正常开展。立案调查期间,公司将积极配合中国证监会的相关工作,并严格按照相关法律法规和监管要求及时履行信息披露义务。
回溯此前公告,1月13日容百科技公告称,公司与宁德时代签署了《磷酸铁锂正极材料采购合作协议》,自今年第一季度开始至2031年,将向宁德时代国内区域供应磷酸铁锂正极材料305万吨,总销售金额超1200亿元。
这笔订单金额之巨、需求量之大,在锂电行业颇为少见。
据红星资本局此前报道,1200亿元相当于容百科技2024年营收的8倍。1月14日,就合同进展,红星资本局以投资者身份致电容百科技公开电话,接线的工作人员表示,双方已经盖完章了,这是一个真实的订单合同。至于“1200亿元的销售金额”,该名工作人员表示,合同里面没写金额,但有定价公式,“(1200亿元)是一个保守估算的数额。”(详戳→《紧急停牌,容百科技拿下宁德时代1200亿元大单!上交所闪电问询:是不是炒作;“已经盖完章了”,公司称金额是保守估算数字》)
1月13日晚,上交所火速下发问询函,要求其就信息披露准确性、协议内容、内幕交易防控等事项进行自查并补充披露,并要求容百科技明确说明是否存在借大额合同进行股价炒作的动机。在问询函中,上交所表示,后续将结合容百科技回复情况启动纪律处分程序。
此后容百科技连续两个交易日发布延期回复上交所问询函的公告。公司股票于1月14日、15日、16日三个交易日,因重要事项未公告停牌。
今日下午,容百科技发布公告回复上交所问询函。公告表示,此前披露的与宁德时代的合作协议未约定采购金额,“1200亿元合同总金额”是公司估算得出,最终实际销售规模需根据实际订单签订时的原材料价格以及数量确定,销售金额具有不确定性。原公告对合同总金额表述不严谨。

结合公司拟建及在建产能、资金匹配等情况,公司具备履行相关协议的综合能力。为匹配预计的客户订单,公司拟使用自有资金3.42亿元收购贵州新仁部分股权,并使用自有资金1.4亿元对贵州新仁进行增资。
目前,公司已完成部分股权转让款支付,正在工商变更登记过程中。贵州新仁目前拥有年产6万吨磷酸铁锂产线。未来,公司将继续通过投资并购及产能自建等方式扩大产能规模,以满足客户实际订单需求。
未来,公司将继续通过投资并购及产能自建等方式扩大产能规模,以满足客户实际订单需求。预计未来三年为满足本合同履约需求,资本性支出约为87亿元。公司拟通过银行贷款、自有资金及其他等多种方式满足项目建设及投产所需的资金需求。
“综上,虽然此项目投资金额较大,但公司的资金储备充足、融资能力良好,预计不会对公司的资金流动性和财务状况造成重大不利影响。公司有能力为本合同履行提供坚实的资金保障。”
另外,关于公司是否存在借大额合同进行股价炒作的动机?公司回应称:原公告对于本协议签订后可能产生的风险提示不够充分,部分用语不够规范,但不存在借大额合同进行股价炒作的动机,公司今后将进一步增强信息披露的严谨性。
资料显示,容百科技是三元正极材料龙头,主要从事三元材料、磷酸铁锂材料、磷酸锰铁锂材料、钠电材料及多元前驱体的研发、生产和销售,产品主要应用于锂/钠电池的制造。容百科技于2025年上半年宣布正式进入磷酸铁锂领域。
目前容百科技业绩承压。公司2025年业绩预告显示,预计2025年实现归母净利润-1.9亿元到-1.5亿元,实现扣非归母净利润为-2.2亿元到-1.8亿元。红星资本局注意到,这将是容百科技上市以来首次年度亏损。
1月14日停牌前,容百科技股价逆势走强,截至13日收盘,涨幅为1.66%,报37.35元,总市值为267亿元。



发表评论
2026-01-19 13:19:37回复
2026-01-19 09:15:47回复