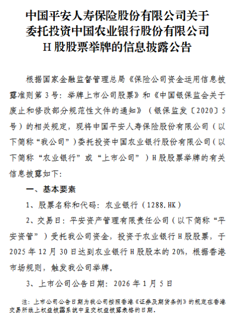
1月7日金融一线消息,平安人寿今日发布公告称,披露了关于委托投资中国农业银行股份有限公司H股股票举牌的情况。
平安人寿指出,平安资管受托该公司资金,投资于农业银行H股股票,通过竞价交易方式买入,于2025年12月30日达到农业银行H股股本的20%,根据香港市场规则,触发该公司举牌。参与本次举牌的一致行动人为平安资管,双方未就本次举牌签署一致行动人相关约定。
对于投资该股票的账面余额及占上季末总资产的比例,平安人寿表示,截至 2025 年 12 月 30 日,该公司持有农业银行 H 股股票的账面余额为 324.28 亿元,占上季度末总资产的比例为0.58%。在权益类资产账面余额占上季末总资产比例方面,截至 2025 年 9 月 30 日,该公司权益类资产账面余额为15046 亿元,占上季度末总资产的比例为 27.00%。




发表评论
2026-01-08 02:58:00回复
2026-01-07 17:24:19回复