撰稿 | 何威

  来源 | 贝多财经

罚单不断的平安产险:屡越雷池,捆绑销售涉嫌侵害消费者权益  第1张

  近日,在中国平安保险(集团)股份有限公司(下称“中国平安”或“平安集团”,SH:601318、HK:02318)董事长马明哲在中国平安2024年年报致辞中表示,“未来已来,唯变不变;商道恒常,守正创新”。

  回望2024年,中国平安旗下寿险及健康险、财产保险、银行保险三大核心业务均取得了不错的成果,综合金融模式全面深化,构筑核心服务优势,向外界交出了一份稳中有进的业绩答卷。

  但在合规运营层面,中国平安却仍有亦有隐忧,尤其是其负责财产保险业务的子公司中国平安财产保险股份有限公司(下称“平安产险”或“平安财险”),在过去的一年不仅被监管开出了多张罚单,还屡屡被投诉涉嫌强制捆绑销售保险。

  口碑滑坡的平安产险,社会公信力正愈发岌岌可危。

  一、业绩向上,内控底线把控不牢

  根据官网信息,成立于1988年的平安产险是平安集团实现多元化发展的起点,以原保险保费收来衡量,平安产险是中国第二大财产保险公司。

  2024年,平安产险累计开发覆盖20余个行业的6500款产品,为240万小微企业提供了220万亿元风险保障,其中一站式车服务平台“平安好车主”APP截至年末的注册用户数近2.36亿人次,月活跃用户数峰值超4100万人次。

罚单不断的平安产险:屡越雷池,捆绑销售涉嫌侵害消费者权益  第2张

  同时,平安产险的业绩也保持了稳定增长,实现保险服务收入3281.46亿元,同比增长4.7%;净利润150.21亿元,同比增长67.7%。得益于保证保险业务承保损失下降,该公司的整体综合成本率也同比优化2.3个百分点至98.3%。

罚单不断的平安产险:屡越雷池,捆绑销售涉嫌侵害消费者权益  第3张

  但平安产险可圈可点的业绩背后,却暗藏不少合规性问题。2024年5月17日,中国平安旗下的三大子公司同时收到国家金融监督管理总局开出的罚单,合计罚没金额高达7800万元。

  其中,平安产险因涉及电销业务给予或者承诺给予投保人、被保险人保险合同约定以外的其他利益,未按规定保管电销录音资料,内控管理不合规等14项违规行为,共计被罚款595万元,12名相关责任人也被处以1至11万元不等的罚款。

罚单不断的平安产险:屡越雷池,捆绑销售涉嫌侵害消费者权益  第4张

  彼时平安产险在接受媒体采访时称,此次处罚事由源于该公司在2019年接受的原中国银保监会常规例行检查。针对相关问题,其过往五年来高度重视,诚恳接受各项检查要求,认真全面落实整改,主要问题点已基本整改完毕。

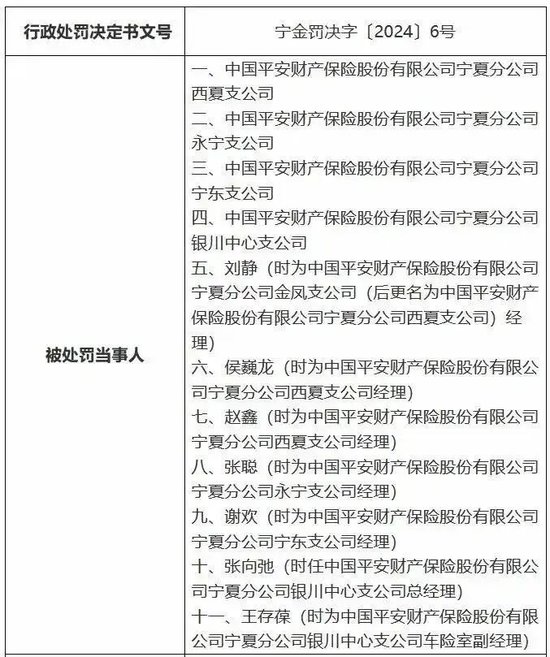
  但却事实证明,平安产险在回复中承诺的整改并没有落实到位。在上述罚单公布的三天后,平安产险宁夏分公司旗下的四家支公司便被处以共计36万元的罚款,7名时任高管因对违法违规事实负有责任,也被处罚6.8万元。

罚单不断的平安产险:屡越雷池,捆绑销售涉嫌侵害消费者权益  第5张

  平安产险此次被罚的原因,正是“编制虚假资料,给予投保人保险合同约定以外利益”,与此前巨额罚单中公布的“电销业务给予或者承诺给予投保人、被保险人保险合同约定以外的其他利益”问题大同小异。

  据统计,平安产险上半年的累计处罚金额超千万元,下半年的罚单更是多如牛毛,甚至2024年最后一天仍困在内控泥潭中,因安徽分公司未按照规定使用经批准或者备案的保险条款、保险费率,理赔内控不规范,被罚款45万元。

罚单不断的平安产险:屡越雷池,捆绑销售涉嫌侵害消费者权益  第6张

  直到如今,平安产险依旧未摆脱违规阴影。2025年开年来,该公司收到的罚单超10条,涉及虚构保险中介业务套取费用、财务数据不真实等多个违法行为,曾经喊出的“强化合规遵循意识、健全相关监督机制”仍余音绕梁。

  二、投诉频发,捆绑销售屡禁不止

  贝多财经注意到,平安产险的诸多不合理行为不仅为其招致了一系列监管处罚,实际上也被用户诟病已久。

  2023年全年,平安产险便收到监管转办的有效投诉3373件,从投诉险种分布看,机动车辆保险投诉占比63.36%;从投诉事项分部看,销售纠纷投诉占比15.45%;该公司内部自收投诉件34.43万件,其中销售纠纷11.43万件。

  黑猫投诉 【下载黑猫投诉客户端】平台上有用户表示,自己在平安产险购买新车车险时未有保险公司员工露面及解释保险相关条款,但发起退保后却产生了52.76元手续费,且退保时该公司强制要求其联系4S店出具车辆有质量问题的情况声明,才予以退保。

罚单不断的平安产险:屡越雷池,捆绑销售涉嫌侵害消费者权益  第7张

  这位用户强调,因保险公司员工或公司简化、疏忽工作流程导致消费者权益受到损失,所谓的52.76元“手续费”应当由保险公司自身退赔承担,以“公司规定”为由转嫁到消费者或无关工作人员身上是不合理的。

  还有用户反映称,自己于2019年在线下门店购买汽车时遭到了平安产险的恶意推销,对方利用信息差哄骗、隐瞒销售,自己花费了8万元左右购买汽车,却被恶推销购买车辆保险近7500元,还捆绑了人身险、意外险等各种保险。

  查阅过往报道可知,平安产险在线下渠道强制捆绑销售的违规行为时有发生。2021年“中华网山东频道”披露,有车主在为新车购买除交强险外的商业险时,被告知必须购买“平安驾乘无忧三代保险”,否则不能出具保单。

  另有一名车主在2023年8月向邵东市“百姓说话”栏目投诉称,自己在平安车险续约时发现,一款价值458元的“车主尊享保障”产品与车险存在强制性捆绑销售的违规行为,且业务员声称该产品无法取消,意图控制客户调整方案。

罚单不断的平安产险:屡越雷池,捆绑销售涉嫌侵害消费者权益  第8张

  需要指出的是,车辆商业保险本是就是由车主自主选择的附加险种,投保人与保险公司的保险合同应当遵循平等、自愿、协商一致原则。以此来看,平安产险线下限制用户下单权限、捆绑销售的行为涉嫌侵害了消费者权益。

  无论是频频出现的百万级别大额罚单,还是接踵而至的保险销售纠纷,一切问题都昭示着,平安产险的内控系统存在严重缺陷,在保证收入规模增长的同时,平安产险的风险减量也应该提上日程了。