炒股就看金麒麟分析师研报,权威,专业,及时,全面,助您挖掘潜力主题机会!
重大资产重组,终止!明起复牌
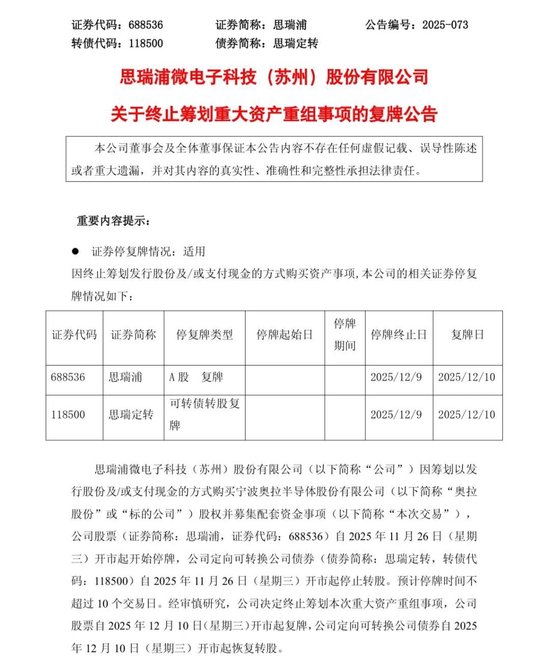
思瑞浦12月9日晚公告称,公司决定终止筹划以发行股份及/或支付现金的方式购买宁波奥拉半导体股份有限公司股权(简称“奥拉股份”)并募集配套资金的重大资产重组事项。公司承诺1个月内不再筹划重大资产重组。公司股票及定向可转换公司债券均自12月10日(星期三)开市起复牌。

图片来源:同花顺
终止筹划重大资产重组
公告显示,公司经审慎研究相关各方意见,积极磋商和认真探讨后,认为目前实施重大资产重组的条件尚未完全成熟。为切实维护公司及全体股东利益,经公司审慎研究,并与交易各方协商一致,决定终止筹划本次重大资产重组事项。
本次交易尚处于筹划阶段,交易相关方均未就具体方案签署正式协议,相关议案尚未提交公司董事会及股东会审议,重组事项尚未正式实施,交易双方对终止本次重大资产重组无需承担任何违约责任。本次终止筹划重大资产重组事项不会对公司业务开展、生产经营活动和财务状况造成不利影响,也不存在损害公司及股东特别是中小股东利益的情形。未来公司将继续围绕既定的战略目标开展各项经营工作,在合适的时机与条件下,与奥拉股份探讨各类业务合作机会,积极寻求发展机会。
11月25日,思瑞浦公告称,与Hong Kong Aura Investment Co. Limited、海南璞愿投资合伙企业(有限合伙)、Ideal Kingdom Limited、宁波奥吉芯企业管理合伙企业(有限合伙)、宁波奥如芯企业管理合伙企业(有限合伙)、宁波奥意芯企业管理合伙企业(有限合伙)、Key Brilliance Limited 、Light Brilliance Limited、Win Aiming Limited签署了《股权收购意向协议》,拟以发行股份及/或支付现金的方式购买标的公司股权并募集配套资金。
前三季度实现扭亏
2025年半年报显示,思瑞浦的主营业务为模拟与数模混合集成电路产品的研发与销售,致力于发展成为平台型模拟芯片设计公司。
公司三季报显示,2025年前三季度,思瑞浦实现营业收入约为15.31亿元,同比增长80.47%;实现归属于上市公司的净利润约为1.26亿元,同比扭亏。
公司在11月12日晚披露的投资者关系记录表中提到,公司光模块相关业务前三季度实现快速增长,多家龙头客户份额稳步提升,新客户也已进入放量阶段。公司在光模块应用中已有多款高价值模拟芯片产品实现规模化出货,其中AFE产品技术壁垒高、价值量大,在核心客户中份额持续提升。随着产品从400G向800G逐步升级,并布局更高规格1.6T产品,公司将持续扩展高价值产品线,提升技术竞争力。
未来,公司将继续聚焦信号链与电源管理两大核心方向,加大研发投入、持续丰富产品矩阵。其中,信号链产品线将进一步巩固领先优势、拓展应用广度;电源管理产品线将夯实基础、重点突破,加快新产品量产与市场导入。同时,公司将紧贴下游市场需求,加大在汽车、服务器、光模块、新能源等重点领域的底层IP与产品研发投入,不断提升核心竞争力。



发表评论
2025-12-10 14:51:03回复
2025-12-10 07:10:34回复