600319,筹划重大资产重组!明起停牌  第1张

  11月3日晚间,亚星化学(600319)公告称,公司正在筹划以发行股份及支付现金的方式购买山东天一化学股份有限公司控制权,或同步收购其他股东所持标的公司股份。

  公告称,本次交易预计构成重大资产重组。公司股票自2025年11月4日开市起停牌,预计停牌时间不超过10个交易日。

亚星化学表示,截至目前,本次交易正处于筹划阶段,交易各方尚未签署正式的交易协议,具体交易方案仍在商讨论证中,尚存在不确定性。

600319,筹划重大资产重组!明起停牌  第2张

  根据亚星化学2025年第三季度报告,公司今年前三季度实现归属于上市公司股东的净利润为亏损1.44亿元。

  Wind数据显示,11月3日,亚星化学收涨4.58%,收于8.9元/股,总市值34.51亿元。

600319,筹划重大资产重组!明起停牌  第3张

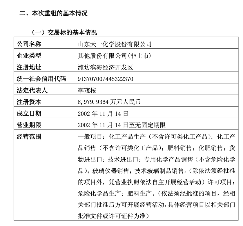
  本次收购标的天一化学是业内知名的溴化学品龙头企业。天眼查App显示,天一化学成立于2002年,位于潍坊滨海经济开发区,是一家国家级高新技术企业和专精特新“小巨人”企业,经营范围涵盖化工产品生产(不含许可类化工产品)、化工产品销售(不含许可类化工产品)、肥料销售等。

  综合自:公司公告、天眼查App