专题:尚鼎芯港股IPO:64名员工撑起1亿营收 代理商身份深藏不露

  炒股就看金麒麟分析师研报,权威,专业,及时,全面,助您挖掘潜力主题机会!

  【深度】尚鼎芯IPO存忧:超高毛利率迷雾萦绕 代理商身份深藏不露

  6月20日,尚鼎芯收到证监会关于本次境外上市的备案反馈意见,具体反馈如下:

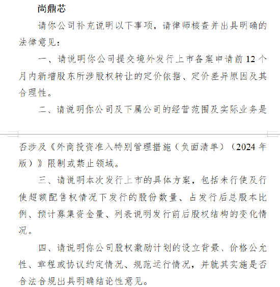
  一、请说明公司提交境外发行上市备案申请前 12 个月内新增股东所涉股权转让的定价依据、定价差异原因及其合理性。

  二、请说明公司及下属公司的经营范围及实际业务是否涉及《外商投资准入特别管理措施(负面清单)(2024 年版)》限制或禁止领域。

  三、请说明本次发行上市的具体方案,包括未行使及行使超额配售权情况下发行的股份数量、占发行后总股本比例、预计募集资金量、列表说明发行前后股权结构的变化情况。

  四、请说明公司股权激励计划的设立背景、价格公允性、章程或协议约定情况、规范运行情况,并就其实施是否合法合规出具明确结论性意见。

尚鼎芯收到证监会境外上市备案反馈意见 需说明新增股东股权转让定价等问题  第1张