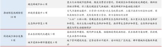
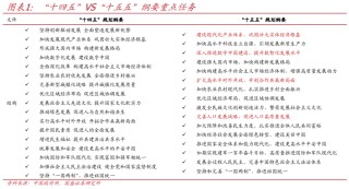
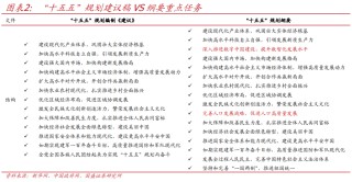
透视“十五五”规划:焦点与路径【国盛宏观熊园团队】 国盛证券首席经济学家,熊园 博士 国盛证券宏观分析师,朱慧 事件:2026年3月13日,新华社受权发布《中华人民共和国国民经济和社会发展第十五个五年规划纲要...
-
发布了文章 2026-03-15
国盛证券首席经济学家熊园透视“十五五”规划:焦点与路径
-
发布了文章 2026-03-09
乐舒适早盘逆市涨近6% 公司获调入港股通标的名单
乐舒适(02698)逆市涨超5%,截至发稿,股价上涨5.68%,现报29.02港元,成交额7175.95万港元。 根据《深圳证券交易所深港通业务实施办法》的有关规定,港股通标的证券名单发生调整并自2026年03月0...
-
发布了文章 2026-03-05
美科技行业组织警告:华府封杀Anthropic或削弱军方获取服务的能力
美国大型科技行业组织周三就国防部长赫格塞思将人工智能公司Anthropic认定为供应链风险一事表达关切,称此举给企业带来不确定性,可能危及军方获取最佳产品与服务的能力。信息技术产业委员会(Information Tech...
-
发布了文章 2026-02-26
光大期货:2月26日农产品日报
...
-
发布了文章 2026-01-26
产品出货量持续攀升 中微半导2025年净利润同比预增约107.55%
1月25日晚间,中微半导(688380 发布业绩预告,预计公司2025年实现营收11.22亿元左右,同比增长23.07%左右;预计2025年实现归母净利润2.84亿元左右,同比增长107.55%左右。预计2025年实现...
-
发布了文章 2026-01-25
覆盖海内外车型,佑驾创新获13亿智能驾驶大单
1月25日晚间,佑驾创新(2431.HK)发布公告,宣布新获某知名车企的项目定点通知,将为该客户面向国内及海外市场的广泛车型开发并提供一系列先进的智能驾驶产品。根据合作规划,该项目预计全生命周期订单总额超人民币13亿元,并计...
-
发布了文章 2026-01-25
分红率仅10%、管理层薪酬低于行业平均,国恩股份五年借款46亿元扩张
...
-
发布了文章 2026-01-21
马年将至消费板块修复在即,摩根大通研报:中国消费股已具备足够吸引力
炒股就看金麒麟分析师研报,权威,专业,及时,全面,助您挖掘潜力主题机会! 来源:智通财经APP 历经2021-2025年五年跑输周期,中国消费板块在2026年初迎来修复迹象。 摩根大通最新研究报告指出,马年中...
-
发布了文章 2025-12-31
美联储会议纪要公布后 交易员仍押注明年两次降息
尽管美联储官员就12月降息以及可能在此之后继续降息形成一定共识,但这并未必促使交易员上调对借贷成本下降的预期。交易员目前仍更倾向于预计明年将有两次降息,而非他们在12月早些时候所计入的三次。尽管政策制定者将关注重点放在劳...
-
发布了文章 2025-12-16
山东汇慕防水材料有限公司成立 注册资本300万人民币
天眼查App显示,近日,山东汇慕防水材料有限公司成立,法定代表人为陈秋霞,注册资本300万人民币,经营范围为一般项目:建筑材料销售;建筑防水卷材产品销售;建筑装饰材料销售;五金产品批发;涂料销售(不含危险化学品);厨具卫具及...
-
发布了文章 2025-12-04
瑞幸被曝克扣员工工时,每天白干3小时,官方暂未正面回应
炒股就看金麒麟分析师研报,权威,专业,及时,全面,助您挖掘潜力主题机会! 《BUG》栏目 闫妍 近日,瑞幸咖啡陷入“压榨员工”争议。在社交网络上,有大量自称瑞幸员工的人士曝料公司存在“克扣工时”等问题,引发广泛...
-
发布了文章 2025-12-01
东方精工:投资者关系活动记录表(2025年11月30日)
东方精工:投资者关系活动记录表(2025年11月30日)...
-
发布了文章 2025-06-19
中信建投基金总经理金强:增强投资者获得感 赋能公募基金高质量发展
专题:心系投资者携手共行动——增强投资者获得感万里行 编者按:2025年是公募基金行业高质量发展的关键年。随着《推动公募基金高质量发展行动方案》全面实施,行业生态正经历系统性重塑。值此之际,新浪财经特别策划《让投资有温度...
-
发布了文章 2025-06-19
Wolfe首席经济学家:鲍威尔最重要的话是“利率不高”
专题:美联储连续第四次维持基准利率不变 仍预计今年将再降息两次 Wolfe Research首席经济学家Stephanie Roth表示,美联储主席鲍威尔在记者会上说的最重要一句话是利率并不高。 通胀高企可能决定了美...
-
发布了文章 2025-06-15
克里姆林宫:普京祝特朗普生日快乐
据报道,俄罗斯克里姆林宫助理乌沙科夫表示,俄罗斯总统普京于周六与美国总统特朗普就中东局势进行了会谈,会谈时长达50分钟。 乌沙科夫称,普京祝特朗普生日快乐。...
-
发布了文章 2025-06-12
交通部党组成员,国家铁路局局长费东斌被查
交通运输部党组成员,国家铁路局党组书记、局长费东斌接受中央纪委国家监委纪律审查和监察调查 中央纪委国家监委网站讯 交通运输部党组成员,国家铁路局党组书记、局长费东斌涉嫌严重违纪违法,目前正接受中央纪委国家监委纪律审查...
-
发布了文章 2025-05-14
维力生活科技(01703.HK):尹诗璐获委任为独立非执行董事
格隆汇5月14日丨维力生活科技(01703.HK 公告,尹诗璐已获委任为独立非执行董事兼董事会审核委员会主席,自2025年5月14日起生效。...
-
发布了文章 2025-04-16
如何在市场波动中把握黄金基础价格的实时变化?这种变化对投资者的决策有何影响?
在房产市场波动中,把握黄金基础价格的实时变化对于投资者而言至关重要。首先,要理解黄金基础价格的影响因素。全球经济形势、政治局势、货币政策等都会对其产生作用。例如,经济增长强劲时,黄金价格可能会受到一定程度的抑制;而在经济衰退...
-
发布了文章 2025-04-16
牛市早报|一季度GDP今日公布,海关总署召开进出口企业座谈会
【市场数据】 4月15日收盘,上证综指涨0.15%,报3267.66点;科创50指数跌0.78%,报1006.34点;深证成指跌0.27%,报9858.1点;创业板指跌0.13%,报1930.4点。 美股方面,三...
-
发布了文章 2025-04-14
【建投有色】沪铝周报 | 避险情绪略有缓和,沪铝震荡为主
CFC金属研究 重要提示:本报告观点和信息仅供符合证监会适当性管理规定的期货交易者参考。因本平台暂时无法设置访问限制,若您并非符合规定的交易者,为控制交易风险,请勿点击查看或使用本报告任何信息。对由此给您造成的不...










