白宫表示,能源部长克里斯·赖特在社交媒体上发布(后已删除)的一篇帖子内容是错误的。该帖子声称美国海军成功护航了一艘油轮通过霍尔木兹海峡。 白宫新闻秘书卡罗琳·莱维特在新闻发布会上被问及赖特在X平台上的帖子时表示:“美...
-
发布了文章 2026-03-11
白宫:美国海军‘目前’并未护航油轮或船只
-
发布了文章 2026-03-02
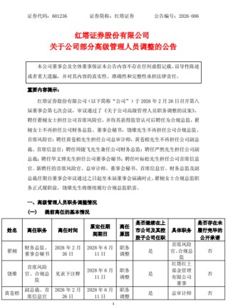
红塔证券高管层焕新:7人轮岗+新增岗位,业绩高增背后的转型深意
登录新浪财经APP 搜索【信披】查看更多考评等级 炒股就看金麒麟分析师研报,权威,专业,及时,全面,助您挖掘潜力主题机会! 来源:行家券业 在连续三年实现业绩增长、2025年归母净利润同比飙升59%的良好态势下,...
-
发布了文章 2026-03-01
多米尼加总统称该国拥有超1.5亿吨稀土储量
路易斯·阿比纳德尔总统周五宣布,多米尼加共和国已探明一处稀土矿床,这可能使其未来成为高科技产业所需关键矿产的主要供应国。 根据政府公告,初步研究表明,稀土元素的粗矿储量超过1.5亿吨。这些金属可用于半导体、航空航天和...
-
发布了文章 2026-02-08
闪崩!超级乌龙指!
炒股就看金麒麟分析师研报,权威,专业,及时,全面,助您挖掘潜力主题机会! (来源:中国基金报) 【导读】韩国币圈超级乌龙指 中国基金报记者 泰勒 大家好,关注一些韩国币圈的一件“ 超级乌龙指 ”事件。 ...
-
发布了文章 2026-02-07
“史上最长春节假期”将至,多地宣布假期公交、地铁免费
澎湃新闻记者 张未央 马年春节将至,全国多地已宣布春节假期公交、地铁免费,以营造节日氛围,方便市民、游客出行。 2月6日,浙江舟山市公告:15日至23日(农历腊月二十八至正月初七),市公交公司运营的市区线路(不包...
-
发布了文章 2026-01-05
藏格矿业:巨龙铜矿二期将进入全面调试、正式投产的最后冲刺阶段
快讯摘要 藏格矿业:巨龙铜矿二期将进入全面调试、正式投产的最后冲刺阶段 每经AI快讯,有投资者在投资者互动平台提问:公司在前段时间表示,...
-
发布了文章 2025-12-30
欧洲股市刷新纪录高点 投资者聚焦乌克兰谈判
今年最后一个交易周伊始,欧洲股市刷新纪录高点,投资者密切关注围绕乌克兰潜在和平协议的谈判进展。 斯托克欧洲600指数收盘上涨0.1%,房地产和电信板块领涨。矿业板块表现出色优于大盘,因铜价一度触及高点,随后随着金属价...
-
发布了文章 2025-12-25
斩获74亿大单,170亿药企大佬任晋生“赢麻了”
炒股就看金麒麟分析师研报,权威,专业,及时,全面,助您挖掘潜力主题机会! 来源:雷达Finance 雷达财经出品 文|丁禹 编|孟帅 300亿创新药玩家先声药业,近期拿下一笔最高可达10.6亿美元(折合人民...
-
发布了文章 2025-12-04
徐州米拉玻璃制品有限公司成立 注册资本50万人民币
天眼查App显示,近日,徐州米拉玻璃制品有限公司成立,法定代表人为单苗苗,注册资本50万人民币,经营范围为一般项目:玻璃制造;玻璃仪器制造;玻璃保温容器制造;光学玻璃制造;技术玻璃制品制造;普通玻璃容器制造;未封口玻璃外壳及...
-
发布了文章 2025-11-29
上海特昊达金属材料有限公司成立 注册资本100万人民币
天眼查App显示,近日,上海特昊达金属材料有限公司成立,法定代表人为宋化春,注册资本100万人民币,经营范围为一般项目:金属材料销售;金属制品销售;橡胶制品销售;塑料制品销售;高品质特种钢铁材料销售;建筑材料销售;防腐材料销...
-
发布了文章 2025-11-19
20CM涨停国联水产:公司不存在直接养殖业务
转自:财联社 【20CM涨停国联水产:公司不存在直接养殖业务】财联社11月19日电,国联水产在互动平台表示,公司不存在直接养殖业务。...
-
发布了文章 2025-11-19
自贡市自流井区友见衣裳女装店(个体工商户)成立 注册资本8万人民币
天眼查App显示,近日,自贡市自流井区友见衣裳女装店(个体工商户)成立,法定代表人为曾茂莉,注册资本8万人民币,经营范围为一般项目:服装服饰零售;服装服饰批发;箱包销售;鞋帽零售;鞋帽批发;日用品销售;皮革销售;皮革制品销售...
-
发布了文章 2025-11-19
黄金投资中“止盈”设置在什么位置?
在黄金投资里,止盈设置是极为关键的一环,它直接关系到投资者能否实现预期收益并有效控制风险。那么,究竟该把止盈设置在什么水平呢?这需要综合多方面因素来考量。首先,投资者要依据自身的投资目标和风险承受能力来确定止盈点。如果是短期...
-
发布了文章 2025-11-15
11月以来近770家公司获机构调研 电子和机械设备行业继续获得青睐
炒股就看金麒麟分析师研报,权威,专业,及时,全面,助您挖掘潜力主题机会! 三季报披露结束后,机构又开始密集调研上市公司,挖掘相关投资机遇。Wind数据显示,截至11月14日中国证券报记者发稿时,11月以来已有近770...
-
发布了文章 2025-06-18
争议不断!又有美企直诉至美国最高法院,特朗普关税政策会否被叫停?
当前美国消费者面临的总体平均有效关税税率为21.9%,为1909年以来最高。 受美国政府关税政策严重影响的美国企业已按捺不住,最终将其贸易政策直接诉至美国最高法院,要求进行司法审查。 当地时间6月17日,美国伊利...
-
发布了文章 2025-06-06
金财互联(002530.SZ):江苏丰东拟增资取得无锡福爱尔51%股权
格隆汇6月6日丨金财互联(002530.SZ 公布,公司全资子公司江苏丰东热技术有限公司(简称“江苏丰东” 拟向无锡福爱尔金属科技有限公司(简称“无锡福爱尔”或“标的公司” 增资6,719.92万元人民币,取得无锡福爱尔51...
-
发布了文章 2025-05-14
银行布局债市“科技板”步伐加快 风险防控仍是核心考量
登录新浪财经APP 搜索【信披】查看更多考评等级 在科技创新债券相关政策密集出台的背景下,银行发行或参与债券融资加速态势越发显著。 据记者不完全统计,截至5月13日,包括国家开发银行、工商银行、农业银行、光大银行、中...
-
发布了文章 2025-05-05
天伦燃气将于6月20日派发末期股息每股0.0979元
天伦燃气(01600)发布公告,该公司将于2025年6月20日派发末期股息每股0.0979元。...
-
发布了文章 2025-04-22
因对关税引发的通胀担忧 美国债券基金连续第五周资金外流
在截至 4 月 16 日的一周里,美国债券基金面临沉重的抛售压力,这凸显出人们对美国总统唐纳德・特朗普的关税措施可能会加剧通货膨胀并将经济推向衰退的担忧。 路孚特理柏(LSEG Lipper)的数据显示,投资者连续第...
-
发布了文章 2025-04-19
光环新网(300383.SZ)拟斥35.37亿元投建天津宝坻云计算基地三期项目
智通财经APP讯,光环新网(300383.SZ 公告,公司拟投资建设天津宝坻云计算基地三期项目(简称“天津宝坻三期项目” ,建设地点位于天津市宝坻区宝康东路以北、纵二路以西,京津中关村科技城090地块(不动产权证书编号:津(...












