ÖÇͨ²Æ¾APP»ñϤ£¬»ã...
-
发布了文章 2026-02-25
¸Û¹ÉÒ춯 | »ã·á¿Ø¹É(00005)ÎçºóÕ&a
-
发布了文章 2026-02-17
十月稻田(09676.HK)2月16日耗资162万港元回购18万股
格隆汇2月16日丨十月稻田(09676.HK 公告,2月16日耗资162万港元回购18万股,每股回购价8.79-9港元。...
-
发布了文章 2026-01-30
中共中央政治局召开会议 中共中央总书记习近平主持会议
中共中央政治局召开会议 审议《中央政治局常委会听取和研究全国人大常委会、国务院、全国政协、最高人民法院、最高人民检察院党组工作汇报和中央书记处工作报告的综合情况报告》 中共中央总书记习近平主持会议 【中共中央政治局召...
-
发布了文章 2026-01-29
春运京广、京沪等高铁干线将开行夜间高铁
2026年春运保障措施:增加运力、错峰引导、优化服务 今年春运预计跨区域人员流动量达95亿人次,创历史新高 交通运输部:春运期间将多措并举保障新能源汽车充电需求 新京报讯(记者陈琳)铁路历来是人们在春运期间重...
-
发布了文章 2026-01-19
追逐空天梦,成都为何加码这一“细分赛道”?
向天空要发展,正在成为全球下一轮竞逐的焦点。1月17日,一场以空天产业为主题的活动在成都金牛区举行。颇为特别的是,切入点被选在光电产业――这场“先进光电技术赋能航空航天产业高质量发展大会”,不仅展现出城市发展空天产业的新思路...
-
发布了文章 2026-01-19
汽车行业周报:一季度整车有望反弹 零部件聚焦新产业投资
本周汽车动态较多,包括销量、价格、出口、机器人。 1. 销量端,1 月前两周同比大幅下滑,主要原因2 点,1)地补节奏,2)补贴退坡后车价上涨带来观望,接下来重点看春节前观望客户是否成交。 2. 价格端,市场对今年价...
-
发布了文章 2026-01-02
百度在香港涨至近三个月盘中新高 此前建议分拆昆仑芯独立上市
百度股价在香港涨至近三个月盘中新高,此前公司在香港交易所公告称,建议分拆昆仑芯在港交所主板独立上市。百度集团(9888 HK)上涨5.6%,在恒生科技指数中涨幅领先。...
-
发布了文章 2025-12-22
来凯医药:12 月 22 日启动 LAE102 肥胖症研究入组给药
【来凯医药启动LAE102治疗肥胖症I期多剂量扩展研究受试者入组】 12月22日早间,来凯医药在港交所公告,集团已在中国启动LAE102针对治疗肥胖症的I期多剂...
-
发布了文章 2025-12-14
银行如何提升客户的理财体验?
在金融市场竞争愈发激烈的当下,银行想要在理财业务领域脱颖而出,就必须着重提升客户的理财体验。以下是银行可以采取的一系列有效措施。利用大数据分析是关键。银行可以通过收集客户的交易记录、资产状况、风险偏好等多维度数据,深入了解每...
-
发布了文章 2025-12-12
晶雪节能:目前公司尚未开展涉及液冷技术的业务
晶雪节能12月12日在互动平台表示,目前公司尚未开展涉及液冷技术的业务。未来,公司将结合自身业务优势及市场需求,积极评估在数据中心和液冷产业链中的潜在合作或投资机会,审慎评估是否进入该领域。...
-
发布了文章 2025-11-29
华和控股(09938.HK)中期净利同比增加约363.2%至568.4万港元
格隆汇11月28日丨华和控股(09938.HK 公告,截至2025年9月30日止6个月的中期业绩,集团的收益减少约9.4%至回顾期间约2.196亿港元。收益减少乃由于回顾期间手头若干项目完成所致。回顾期间公司拥有人应占溢利同...
-
发布了文章 2025-11-11
杭州热电:杭州热电集团股份有限公司董事会议事规则
杭州热电:杭州热电集团股份有限公司董事会议事规则...
-
发布了文章 2025-11-05
中金岭南:关于控股股东持股比例因公司可转债转股而被动进一步稀释的公告(二)
中金岭南:关于控股股东持股比例因公司可转债转股而被动进一步稀释的公告(二)...
-
发布了文章 2025-11-04
收盘丨A股三大指数缩量调整,全市场超3600只个股下跌
炒股就看金麒麟分析师研报,权威,专业,及时,全面,助您挖掘潜力主题机会! 沪深两市成交额不足2万亿,较上一个交易日缩量1914亿。 11月4日,A股三大指数缩量调整,截至收盘,沪指跌0.41%,深成指跌1.71%...
-
发布了文章 2025-05-22
早盘:道指跌逾200点 美债收益率攀升令股指承压
北京时间5月21日晚,美股周三早盘继续下滑,道指下跌270点。长期美债收益率继续攀升令股指承压。投资者密切关注美国新预算法案进展。...
-
发布了文章 2025-05-18
跨时区银行业务处理:国际金融活动的注意事项?
在全球化的大背景下,国际金融活动日益频繁,跨时区的银行业务处理成为众多企业和个人在进行国际金融交易时必须面对的问题。由于不同国家和地区存在时差,这给银行业务的开展带来了诸多挑战,以下是在进行国际金融活动时需要注意的一些重要事...
-
发布了文章 2025-05-16
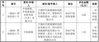
中创新航拟11.8亿入主苏奥传感,5.1亿买了控股权!
炒股就看金麒麟分析师研报,权威,专业,及时,全面,助您挖掘潜力主题机会! 来源:梧桐树下V 文/梧桐兄弟 近日,江苏奥力威传感高科股份有限公司(“苏奥传感”,300507)披露了关于公司控股股东、实际控制人签...
-
发布了文章 2025-05-12
兴业证券董事长杨华辉:强化战略引领、完善公司治理,打造一流证券金融集团
炒股就看金麒麟分析师研报,权威,专业,及时,全面,助您挖掘潜力主题机会! 来源:新财富杂志 党的二十大提出“推进国有企业、金融企业在完善公司治理中加强党的领导”,为国有金融企业在复杂多变的经济形势中坚持正确的公司...
-
发布了文章 2025-04-30
业绩完成率怎么算
业绩完成率的计算方法及重要性在商业和经济领域,业绩完成率是一个关键的指标,它能够清晰地反映出一个企业、团队或个人在特定时间段内的工作成效。业绩完成率的准确计算对于评估工作进展、制定策略以及激励员工等方面都具有重要意义。业绩完...
-
发布了文章 2025-04-18
解读消费金融年报:头部机构净利润为何骤降?
来源:国际金融报 持牌消费金融公司业绩延续分化,头部机构增长失速,中尾部机构奋起直追。 从近日上市公司年报陆续披露的消费金融公司业绩来看,龙头机构招联消金首次出现总资产、营业收入、净利润同比“三降”,兴业消金、中...












