知情人士称,阿波罗全球管理公司即将达成一项协议,向某投资载体提供约34亿美元贷款,该载体将购入英伟达芯片并租赁给埃隆・马斯克旗下的xAI公司。 SpaceX与xAI公司暂未就路透社的置评请求作出回应。...
-
发布了文章 2026-02-09
阿波罗全球管理公司与xAI接近达成34亿美元合作协议 为人工智能芯片研发提供资金支持
-
发布了文章 2026-02-09
A股行情及多空因素分析
热点前瞻:工信部将加快国家算力互联互通节点建设,四部门推进数据要素价值化,SIA预计今年全球半导体销售额超1万亿美元,首次构建可扩展量子中继,预制菜食品安全国家标准公开征求意见,浙江龙盛上调分散染料价格,涉及烽火通信、浙数文...
-
发布了文章 2026-02-09
佑驾创新(02431)新获智能驾驶、智能座舱项目定点
智通财经APP讯,佑驾创新(02431 公布,该集团近日再次获得某国内知名汽车企业头部自主品牌定点,将为其若干主力车型提供辅助驾驶域控制器iPilot 4 Plus及智能座舱驾驶员监测系统、乘客检测系统产品,本次定点的产品将...
-
发布了文章 2026-02-09
富士莱:关于公司2026年度向银行申请授信额度的公告
富士莱:关于公司2026年度向银行申请授信额度的公告...
-
发布了文章 2026-02-09
美股异动丨金银价格反弹,贵金属盘前集体拉升
金银价格反弹,贵金属盘前集体拉升,Austin Gold涨7%,Namib Minerals涨6%,泛美白银涨3.2%,哈莫尼黄金涨3%。消息上,今日,现货金银延续涨势,黄金在美元走软的推动下升至略高于5000美元水平。近期...
-
发布了文章 2026-02-09
海天味业大宗交易折价成交53.80万股
海天味业02月09日大宗交易平台共发生1笔成交,合计成交量53.80万股,成交金额1999.21万元。成交价格平均为37.16元,相对今日收盘价折价0.00%。 02月0...
-
发布了文章 2026-02-09
1月资管信托月报:市场整体遇冷,组合投资成非标政信主流
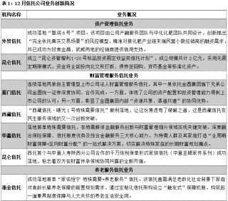
文章来源:用益研究 主要内容: 1、本月资产管理信托成立市场遇冷,市场收缩态势显著。年末冲量效应消退叠加春节前资金回笼,信托理财需求阶段性减弱,合规优质非标信托项目供给收缩了,以固收类标品信托产品为主的标品信托业...
-
发布了文章 2026-02-09
美元承压加元支撑,USD/CAD短线震荡回落,等待方向选择
汇通财经APP讯——周一欧洲时段,美元兑加元(USD/CAD)延续温和上行,汇价在1.3660附近盘整。市场正权衡加拿大1月就业数据和即将公布的美国就业报告对货币政策的潜在影响。 加拿大方面,统计局数据显示,1月就业...
-
发布了文章 2026-02-09
国投白银LOF震荡拉升涨超6%
快讯摘要 国投白银LOF震荡拉升涨超6%人民财讯2月9日电,国投白银LOF复牌触及跌停后震荡拉升,现涨超6%。...
-
发布了文章 2026-02-09
A股迎来“结构性慢牛”行情
春节前最后交易周,市场情绪在周末利好发酵下升温,“春节回血红包”行情蓄势待发。文章为中长期持仓者分析行情与持仓策略。持仓围绕进攻线和防御线布局,进攻线聚焦科技创新,布局半导体等方向;防御线深耕超跌、低估与绩优资产。本...
-
发布了文章 2026-02-09
“科技牛”拯救部分发起式基金 首发与持营暂别“窘迫”
证券时报记者 赵梦桥 在“科技牛”行情中,不少发起式基金不仅实现了净值的跃升,也摆脱了持续困扰的规模烦恼——一些投向人工智能(AI)板块的主题基金成立时规模仅有数千万元,但在资金加购下摇身变成数十亿元规模的产品。 ...
-
发布了文章 2026-02-09
美国超市巨头克罗格拟任命前沃尔玛高管福兰为CEO
据知情人士称,美国食品杂货巨头克罗格(Kroger )计划聘请格雷格·福兰(Greg Foran)担任CEO,后者曾执掌一家航空公司和沃尔玛美国分公司。 克罗格一直在寻找新的CEO人选。去年,该公司解雇了罗德尼·麦克...
-
发布了文章 2026-02-09
南方基金刘文良―― 景气叠加周期双轮驱动 挖掘转债市场超额收益
证券时报记者 安仲文转债市场科技+周期的高弹性,正成为放大可转债基金收益空间的引擎。南方基金基金经理刘文良管理的南方昌元可转债基金和南方广利在2025年斩获亮眼收益,其中南方昌元可转债基金2026年开...
-
发布了文章 2026-02-09
益生股份:2025年公司引进祖代白羽肉种鸡26.6万套
证券日报网2月8日讯 ,益生股份在接受调研者提问时表示,2025年公司引进祖代白羽肉种鸡26.6万套,全国祖代白羽肉种鸡引种量约62万套,公司引种占比43%。 (文章来源:证券日报)...
-
发布了文章 2026-02-09
益生股份:2026年2月父母代鸡苗报价为60元/套
证券日报网2月8日讯 ,益生股份在接受调研者提问时表示,公司2026年2月父母代鸡苗报价为60元/套,4月底前公司的父母代鸡苗销售计划已全部订完。 (文章来源:证券日报)...
-
发布了文章 2026-02-09
夏厦精密:2025年度业绩预告
证券日报网讯 1月30日,夏厦精密发布公告称,公司预计2025年归属于上市公司股东的净利润亏损1,200万元–1,800万元。 (文章来源:证券日报)...
-
发布了文章 2026-02-09
旷达科技完成工商变更登记并换发营业执照
上证报中国证券网讯2月7日,旷达科技发布公告,公司已办理完成工商变更登记及备案手续,并取得了株洲市市场监督管理局换发的《营业执照》。 公告显示,此次工商变更主要涉及公司住所及法定代表人两项信息。变更后,旷达科技集团股份有限公...
-
发布了文章 2026-02-09
中信建投:外部冲击影响有限,围绕景气布局
炒股就看金麒麟分析师研报,权威,专业,及时,全面,助您挖掘潜力主题机会! 来源:中信建投证券研究 文|夏凡捷 何盛 近期A股春季行情呈现阶段性调整,核心是内因主导、外因催化。内因为主动降温、宽基ETF遭遇抛...
-
发布了文章 2026-02-09
最新!马斯克:是时候大规模重返月球了。
每经编辑|黄胜 北京时间2月8日,马斯克发帖表示,是时候大规模重返月球了。 此外,有消息称SpaceX正在奥斯汀和西雅图招聘工程师,以开发人工智能卫星和太空数据中心。马斯克转发相关帖子并回复称:是真的。...
-
发布了文章 2026-02-08
荃银高科:2025年度业绩预告
郑重声明:东方财富发布此内容旨在传播更多信息,与本站立场无关,不构成投资建议。据此操作,风险自担。...










