证券日报网讯5月6日晚间,福然德发布公告称,截至2025年4月30日,公司已累计回购股份数量为101.69万股,占公司总股本的比例为0.2063%。...
-
发布了文章 2025-05-06
福然德:累计回购公司股份101.69万股
-
发布了文章 2025-05-03
新房墙体开裂如何进行有效修复?这种修复有哪些技术要点?
新房墙体开裂是一个较为常见但又令人头疼的问题。要进行有效的修复,需要了解其原因,并掌握相应的技术要点。首先,我们需要明确墙体开裂的原因。常见的原因包括建筑结构问题、地基不均匀沉降、温度变化导致的材料收缩、施工质量不佳等。对于...
-
发布了文章 2025-04-16
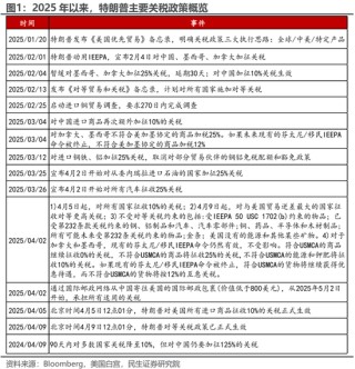
民生策略:“两个太阳”的割裂加剧,中国制造业在全球的优势值得重视
来源:一凌策略研究 报告导读 在本次贸易冲突前,全球形成了“两个太阳”的贸易格局。随着美国关税落地,看似双输的局面实则给中国带来新的机会:过去由美国主导的全球化秩序正在瓦解,而中国通过供需两端的发力最终将突围形...
1 2


